人才招聘
院内网
EN
搜索
首页
医院概况
频道首页
医院介绍
领导团队
院区布局
省中文化
健康服务
频道首页
预约挂号
门诊安排
科室介绍
名医风采
专家介绍
就医指南
互联网诊疗
查询服务
医保信息
护理团队
健康管理
信息资讯
频道首页
医院动态
通知公告
媒体报道
健教学院
采购信息
党群工作
频道首页
党建动态
清廉医院
杏林同心
职工之家
青春省中
学科建设
学科动态
重点学科
科学研究
频道首页
科研动态
科研平台
科研成果
临床研究
伦理审查
教育培训
频道首页
教学动态
人才培养
医学模拟中心
进修培训
合作交流
频道首页
国内交流
国际交流
交流动态
首页
医院概况
频道首页
医院介绍
领导团队
院区布局
省中文化
健康服务
频道首页
预约挂号
门诊安排
科室介绍
名医风采
专家介绍
就医指南
互联网诊疗
查询服务
医保信息
护理团队
健康管理
信息资讯
频道首页
医院动态
通知公告
媒体报道
健教学院
采购信息
党群工作
频道首页
党建动态
清廉医院
杏林同心
职工之家
青春省中
学科建设
学科动态
重点学科
科学研究
频道首页
科研动态
科研平台
科研成果
临床研究
伦理审查
教育培训
频道首页
教学动态
人才培养
医学模拟中心
进修培训
合作交流
频道首页
国内交流
国际交流
交流动态
地址:
地址:杭州市上城区邮电路54号
医疗咨询:
0571-87010630
总机:
总机:0571-87068001
医保咨询:
0571-87071635
微信订阅号
微信服务号
互联网医院
搜索你想要找的
文章
科室
医生
健康服务
Health services
-
健康服务
-
就医指南
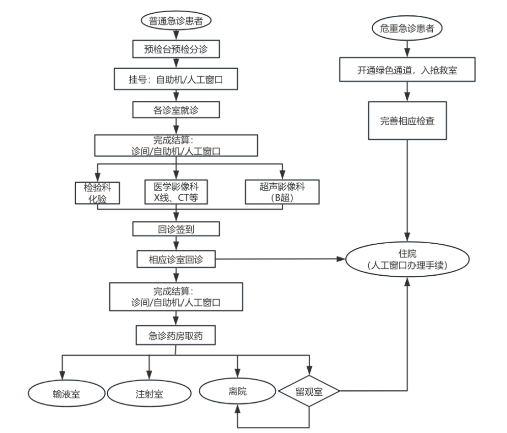
钱塘院区急诊患者就诊流程
2025-07-19
973
字号:
小
中
大
上一篇
钱塘院区急诊就诊须知
下一篇
钱塘院区急诊绿色通道流程
Off Site Navigation
站外导航
院内链接
浙中大系统
政府网站
友情链接
伦理审查系统
第一临床医学院
医院办公网(院内)
医院数字图书馆
浙江中医药大学
浙中医大二院
浙中医大三院
浙江省人民政府
中华人民共和国国家卫生健康委员会
国家中医药管理局
浙江省卫生健康委员会 浙江省中医药管理局